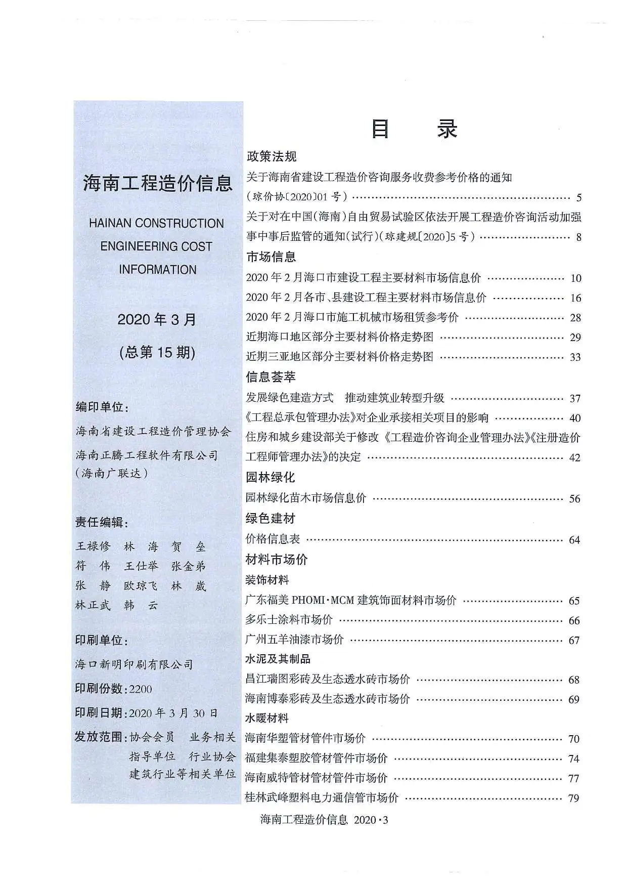
海南省2020年3期信息价PDF电子版

海南省2020年3期信息价介绍:
海南省信息价学术全称是《海南工程造价信息》,适用于房屋建筑工程、市政基础设施工程、工程招标投标、施工合同管理与工程结算、工程设计阶段方案比选与成本控制等工作的建材机械人工价格参考。
海南省2020年3期信息价是海南省建设工程造价管理站、海南工程造价管理协会官方在2020年对海南建材市场的材料价格进行收集汇算得出的海南工程信息价期刊;
海南省建设工程管理部门官方3月发布的海南工程信息价是海南建设所用材料的指导价,也是海南造价行业材料价格标准;
海南省2020年3期信息价也可以作为海南2020年建设合同纠纷仲裁中的材料价格依据;
海南信息价包含区域:海口市 、三亚市、五指山市、琼海市、儋州市、文昌市、万宁市、东方市;
海南省工程材料信息价内容为:材料价格+厂商报价,特别注意海南当期信息价统计的是上月的材料价格;

海南2026年3月信息价
海南2026年2月信息价
海南2026年1月信息价
海南2025年12月信息价
海南2025年11月信息价
海南2025年10月信息价
海南2025年9月信息价
海南2025年8月信息价
海南2025年7月信息价
海南2025年6月信息价
海南2025年5月信息价
海南2025年4月信息价
2018年11期海南厂商建材信息价
2018年10期海南厂商建材信息价
2018年9期海南市场信息信息价
2018年4期海南厂商建材信息价
2018年3期海南市场信息信息价
2018年2期海南厂商建材信息价
2017年12期海南市场信息信息价
2017年11期海南市场信息信息价
2017年10期海南市场信息信息价
2017年6期海南市场信息信息价
2017年5期海南市场信息信息价
2017年4期海南市场信息信息价